SERTIFIKAT LAIK OPERASI
Regulasi Sertifikat Laik Operasi
Regulasi Sertifikat Laik Operasi
Mata Uji Sertifikat Laik Operasi
Mata Uji Sertifikat Laik Operasi
Masa Berlaku Sertifikat Laik Operasi
Masa Berlaku Sertifikat Laik Operasi


Daftar Harga Penerbitan SLO




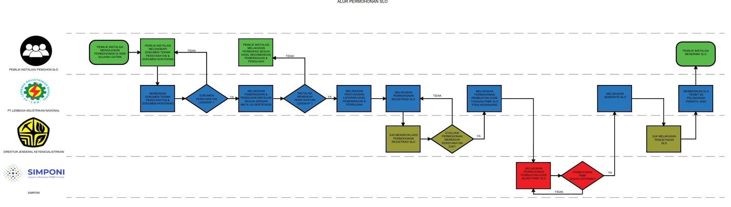
Permohonan Penerbitan SLO
Validasi Sertifikat Laik Operasi
Validasi Sertifikat Laik Operasi
Jika Kesulitan untuk menelusuri Sertifikat Laik Operasi yang diterbitkan PT. Lembaga Kelistrikan Nasional, Silahkan isi form berikut.


